안녕하세요. 이번시간에는 아두이노를 망가뜨릴 수 있는 회로에 대해 소개를 합니다. 원문은 아이디어헥 사이트에서 가지고 왔습니다. 소중한 보드가 망가질 수 있으므로 아두이노를 이용해 공작을 할 때, 한번쯤 읽어 두면 좋겠습니다.
1. I / O 핀을 GND에 접속한다
I / O 핀을 output의 HIGH로 설정 하고, I / O 핀과 GND를 연결 하면, I / O 핀에서 과전류 상태가 발생하여 아두이노가 망가집니다.

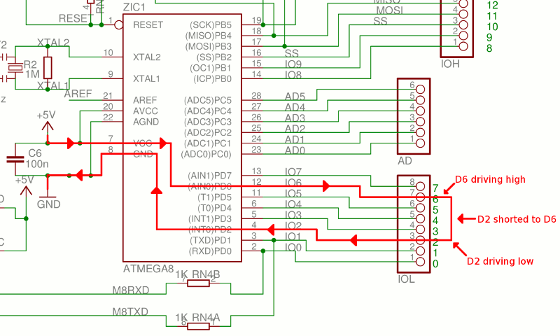
2. I / O 핀을 서로 연결한다
2 개의 I / O 핀 중 하나의 output을 HIGH로 또 하나를 LOW로 설정하고, 2 개의 I / O 핀을 연결하면, 두 I / O 핀에서 과전류 상태가 되어 망가지게 됩니다.

3. I / O 핀에 과전압을 가한다
하나의 I / O 핀에, 5.5V 이상의 전압을 연결합니다. 제대로 작동하는 경우도 있지만, 본래의 사용 목적에 부합하지 않기 때문에 언젠가 핀을 파괴 할 수 있습니다.

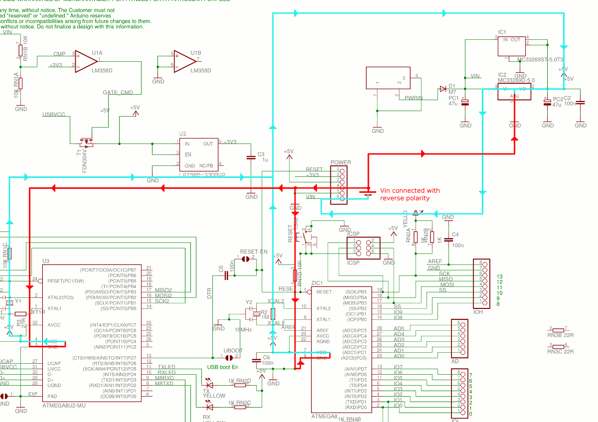
4. Vin 핀에 전원을 역류시켜 연결한다
Vin 핀과 GND 핀에 양극과 음극을 반대로하여 외부 전원을 연결하면, 아두이노의 일부 장치가 파괴되게 됩니다.

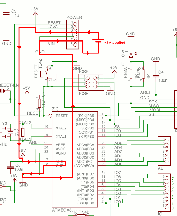
5. 5V 이상의 전압을 5V 핀에 연결한다
6V 혹은 그 이상의 전압을 5V 핀에 연결하면, 아두이노내의 부품이 망가질 뿐만 아니라, 아두이노가 컴퓨터와 연결되어 있는경우, PC의 USB 포트에 데미지를 줍니다.
5V핀은 직접 ATmega328P, USB 인터페이스, 5V 레귤레이터에 연결되어 있기 때문에, 과전압을 흘리면 연결된 모두를 망가뜨리게 됩니다.

6. 3.3V 이상의 전압을 3.3V 핀에 연결한다
3.3를 초과하는 전압을 3.3V 핀에 연결할 경우, 3.3V핀에 연결된 모든 장치를 망가뜨리게 됩니다.
3.3V 핀 역시 방지장치 없이 직접 3.3V 레귤레이터에 연결되어 있습니다. 예를 들어 9V 배터리의 연결하면 3.3V 레귤레이터가 파괴되고, 5V 노드에 역전류를 일으키며 PC의 USB 포트에까지 영향을 주게 됩니다.

7. Vin과 GND를 연결한다
DC 전원 잭에서 Arduino에 전원을 공급 한 후, Vin 핀과 GND 핀을 연결할 경우, Arduino의 블로킹 다이오드 (역류 방지 다이오드)가 파괴되고 Arduino의 PCB가 녹게 됩니다.

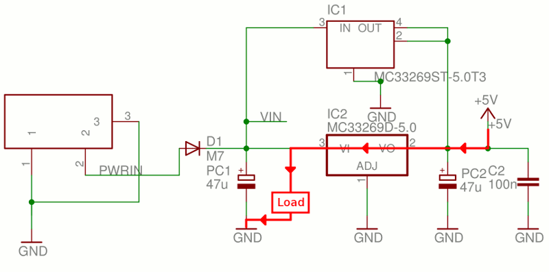
8. 5V 외부 전원을 연결 한 후, Vin핀도 연결한다
5V의 전원을 5V 핀에 연결하고 Vin 핀에 연결되는 회로를 만든다. 5V 레귤레이터에 역전 류가 발생하여 파괴된다.

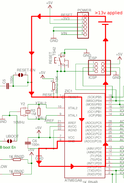
9. Reset 핀에 13V 이상의 전압을 연결한다
Reset 핀에 13V이상의 전압을 연결하면 ATmega328P이 손상됩니다. Reset 핀은 직접 ATmega328P의 리셋 단자에 연결되어 있으며, 그 절대 최대 정격의 최대 값은 13V이기 때문에 그 이상의 전압이 걸리면 망가지게 됩니다.

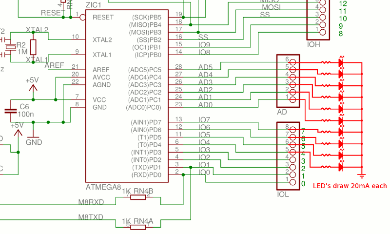
10. 최대 전류(200mA) 이상의 전류를 연결한다
10개를 초과하는 I/O 핀을 HIGH로 설정하고 각각의 핀에서 20mA씩 연결하게 되면, I/O 핀에서 흐르게 할 수 있는 최대 전류가 200mA이기 때문에 마이컴에 데미지를 주게 됩니다.
